当前位置:首页>政策法规
政策法规
商务部、科技部发布关于调整《中国禁止出口限制出口技术目录》的公告 涉及有色金属冶金技术相关条目
站 www.jiangtaoyu.com 时间:2025-07-17 09:12 来源:

未命名1752714742.png

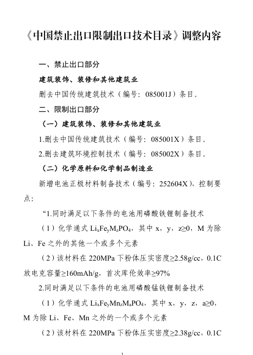
 关于调整发布《中国禁止出口限制出口技术目录》的公告

根据《中华人民共和国对外贸易法》和《中华人民共和国技术进出口管理条例》,商务部、科技部对《中国禁止出口限制出口技术目录》(商务部 科技部公告2023年第57号附件)内容作部分调整,现予以公布,自公布之日起实施。属于军民两用技术的,纳入出口管制管理。   

                                              

商务部 科技部

2025年7月15日


未命名1752714989.png未命名1752715001.png未命名1752715009.png

0.355254s
Baidu
map